Shopping cart analysis of an online grocery store
CareerFoundry educational project where I analyzed sales data to identify patterns and trends in customer buying behavior, which ultimately allowed for customer segmentation to better understand individual customer groups.
Project Objective: To optimize marketing efforts by acquiring comprehensive insights into customer demographics, preferences, and behavior. The primary goal is to refine segmentation strategies, uncover sales patterns, construct customer profiles, and conduct in-depth analysis of their behavioral patterns.
Context (copied from the project brief): The Instacart stakeholders are most interested in the variety of customers in their database along with their purchasing behaviors. They assume they can’t target everyone using the same methods, and they’re considering a targeted marketing strategy. They want to target different customers with applicable marketing campaigns to see whether they have an effect on the sale of their products.
What was done:
- Examined sales data to uncover patterns and trends in customer purchasing behavior.
- Identified the most successful departments, leading to increased revenue and customer satisfaction.
- Enabled precise customer segmentation, providing insights into distinct customer groups.
Primary stakeholder:
CareerFoundry Project
Project Duration:
July – August 2023
Tools:
Excel, Python
Skills:
Data: Wrangling, Merging
Deriving variables
Reporting in Excel
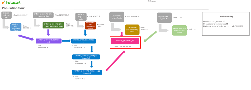
Population flows
Links:
Resuls:
Achieved a comprehensive understanding of online store customer segmentation and purchase behavior by analyzing sales patterns. Identified the most successful departments with the highest product order frequency, facilitating targeted marketing strategies. Additionally, created detailed customer profiles and conducted in-depth analysis of their behavior, enabling data-driven decision-making and personalized marketing approaches.
Some slides from the final presentation:




